| [ 索引号 ] | 11500000009276871K/2023-00145 | [ 发文字号 ] | |
| [ 主题分类 ] | 体育 | [ 体裁分类 ] | 财政预算、决算 |
| [ 发布机构 ] | 市体育局 | ||
| [ 成文日期 ] | 2023-08-22 | [ 发布日期 ] | 2023-08-22 |
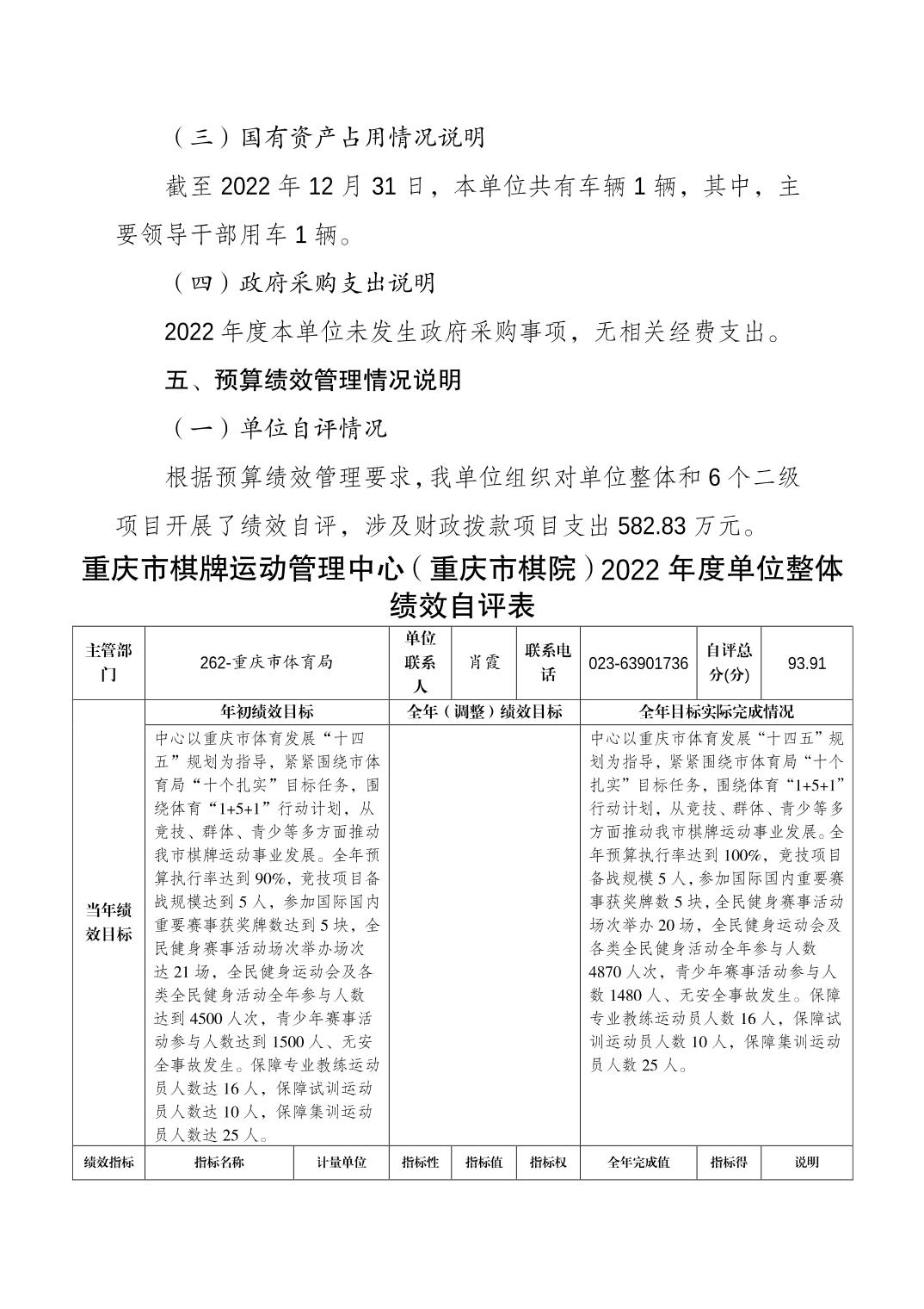
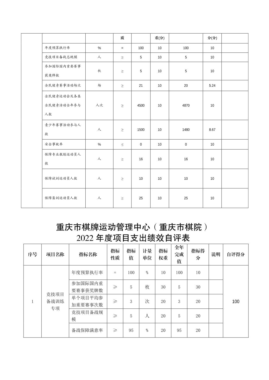
重庆市棋牌运动管理中心(重庆市棋院)2022年度市级单位决算公开说明




















扫一扫在手机打开当前页
国务院部门网站
地方政府网站
市政府部门网站
区(县)政府网站
版权所有:蘑菇视频-蘑菇传媒专区|蘑菇官网 联系电话:(023)61665100 邮政编码:400015 通信地址:重庆市渝中区两路口体育村33号
ICP备案:渝ICP备2020011968号 国际联网备案:
渝公网安备 50010302003196号 网站标识码:5000000009
